LC Multi-Mode 3G
LC Multi-Mode 3GについてHDMI Single Mode
HDMI Single ModeについてopenGear Scaling Converters
openGear Scaling ConvertersについてIP Video and Audio
AJA は、ST 2110、NDI、Dante AV、AES67、最新のストリーミング形式をサポートする幅広い IP ビデオ ツールを提供しています。
IP Video/AudioについてopenGear LC Single-Mode 3G
openGear LC Single-Mode 3GについてopenGear LC Multi-Mode 3G
openGear LC Multi-Mode 3GについてDigital Recorders
Ki Pro シリーズのデジタル ファイル レコーダーおよびプレーヤーは、現場、機器ラック、施設に適したさまざまな形式で、ラスター、コーデック、接続の幅広いニーズに対応します。
Digital Recordersについて AJA DataCalc Recording Media SFP ConfiguratorMini-Converters
AJAのミニコンバーターは、その信頼性、堅牢性、そして幅広い変換ニーズに対応するパワーで世界的に知られています。現場やスタジオのニーズに合わせて、適切なカテゴリーをお選びください。
Mini-Convertersについて コンバーター パンフレット AJA Mini-Config SFP ConfiguratorMobile I/O
Io および T-TAP Pro 製品を使用して、現場や柔軟な施設環境での編集、色補正、ストリーミングなどを実現する AJA のソリューションをご確認ください。
Mobile I/Oについて I/O 互換性Recording Media
AJAは、プロフェッショナルな制作現場の厳しい要件に応えるよう設計されたSSDベースのメディアを幅広く提供しています。Dockは最新のThunderboltおよびUSB接続を提供します。
Recording Mediaについて AJA DataCalcInfrastructure
分配アンプ、マクサー、デマクサー、ジェンロック、オーディオエンベダーおよびディスエンベダー、インフラストラクチャのニーズに対応する堅牢で信頼性の高いフォーム ファクタですべて提供します。
InfrastructureについてDesktop I/O
コンポジット、コンポーネント、3G-SDI、HDMI から放送用 IP まで、AJA のデスクトップソリューションはあらゆるプロジェクトに必要な入出力を提供します。詳細は KONA デスクトップ I/O ファミリーをご覧ください。
Desktop I/Oについて ソフトウェア互換性 KONA / Corvid システム構成Developer
KONA および Io のデスクトップ/モバイルソリューション向けに用意された Corvid 開発者カードと SDK オプションは、OEM パートナーに多彩な選択肢を提供します。詳しくはご確認ください。
Developerについて SDK サポート Developer Program 比較表 開発者向けパンフレット KONA/Corvidの構成HDMI Converters
HDMI から SDI への変換には HA5 ミニコンバーターを選択し、SDI から HDMI への変換には Hi5 ミニコンバーターを選択します。
HDMI ConvertersについてFiber Converters
AJA の FiDO 光ファイバーコンバーターは、シングルモードで最大 10km まで伝送範囲を拡張します。トランシーバー、トランスミッター、レシーバーを用意しており、SC または ST コネクター、さらに LC マルチモード/シングルモードのオプションにも対応しています。
Fiber ConvertersについてStreaming
AJA ストリーミング ソリューションには、最新のストリーミング ソフトウェア、コーデック、フォーマット、トランスポート プロトコル、配信プラットフォームをサポートするスタンドアロンおよびモジュラー I/O デバイスが含まれています。
StreamingについてLC Single-Mode 12G
LC Single-Mode 12GについてFrame Sync
AJAのFSシリーズは、1RUサイズのフレームシンクロナイザー兼多機能コンバーターで、SDから4Kまで対応します。1〜4チャンネルのHDサポートに加え、リアルタイムHDR変換を含む高度なワークフローにも対応しており、特に高性能なFS-HDRはその代表的な製品です。
Frame Syncについて SFP ConfiguratorST Single-Mode 12G
ST Single-Mode 12GについてopenGear
便利なラックベースの変換、DA、ファイバーのニーズに応える openGear および AJA ラックフレームとコンバーター。
openGearについて SFP Configurator
FiDO-4T-MM
FiDO-4R-MM
FiDO-2T-MM
FiDO-2R-MM
FiDO-TR-MM
FiDO-T-MM
FiDO-R-MM
OG-Hi5-12G
OG-HA5-12G
OG-Hi5-4K-Plus
OG-HA5-4K
Hi5-12G-R-ST
HA5-12G-T
Hi5-Fiber
HA5-Fiber
OG-ROI-HDMI
OG-ROI-SDI
OG-ROI-DVI
FiDO-4T-ST
FiDO-4R-ST
FiDO-T-ST
FiDO-R-ST
OG-UDC
FiDO-T-SC
FiDO-R-SC
ROI-HDMI
ROI-SDI
ROI-DVI
ROI-DP
OG-FiDO-TR-12G
OG-FiDO-2T-12G
OG-FiDO-2R-12G
UDC-4K
UDC
HDP3
OG-FiDO-T-12G-ST
OG-FiDO-R-12G-ST
IP25-R
KONA IP25
BRIDGE NDI® 3G
BRIDGE LIVE
DANTE-12GAM
OG-DANTE-12GAM
Dante AV 4K
IPT-10G2-HDMI
IPT-10G2-SDI
IPR-10G2-HDMI
IPR-10G2-SDI
OG-FiDO-TR
OG-FiDO-2T
OG-FiDO-2R
OG-FiDO-T
OG-FiDO-R
V2Digital™
V2Analog™
OG-FiDO-TR-MM
OG-FiDO-2T-MM
OG-FiDO-2R-MM
OG-FiDO-R-MM
Ki Pro Ultra 12G
Ki Pro GO2
Ki Pro Rack
KUMO CP
KUMO CP2
KUMO 1616-12G
KUMO 1616
KUMO 3232-12G
KUMO 6464
KUMO 6464-12G
KUMO 3232
アクセサリ
Io 4K Plus
Io X3
T-TAP® Pro
U-TAP SDI
U-TAP HDMI
KiStor
PAK
12GM
FS-Mini
GEN10
12G-AM
3G-AM
12G-AMA
3G-AMA
12GDA
3GDA
HD5DA
ADA4
C10DA
KONA X
KONA 5
KONA 4
KONA HDMI
KONA 1
KONA LHe Plus
Corvid 88
Corvid 44 12G
Corvid 44 12G BNC
Corvid 44
Corvid 44 BNC
KONA XM
Hi5-4K-Plus
Hi5-Plus
HA5-4K
HA5-Plus
ColorBox
OG-ColorBox
FS-HDR
HDR Image Analyzer 12G
AJA Control Room™
AJA eMini-Setup
Mini-Config Software
AJA System Test
HELO Plus
FiDO-TR-12G
FiDO-2T-12G
FiDO-2R-12G
FiDO-T-12G
FiDO-R-12G
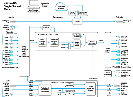
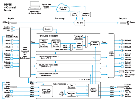
FS4
FS2
FS1-X
OG-FS-Mini
FiDO-T-12G-ST
FiDO-R-12G-ST
OG-X-FR
FiDO-4T
FiDO-4R
FiDO-2T
FiDO-2R
FiDO-TR
FiDO-T
FiDO-R
OG-C10DA
OG-12GM
OG-12GDA-2x4
OG-3GDA-2x4
OG-3GDA-1x9
OG-12G-AMA
OG-3G-AMA
OG-3G-AMD









